一、项目名称 南京市职业病防治院既有建筑用电安全评估项目 二、项目地点 南京市玄武区花园路4号 三、供应商资格要求 1、企业营业执照(提供复印件加盖公章) 2、提供法人证明(提供复印件加盖公章) 3、投入本项目的成员具有电力、电工、电气相关专业工程师证的,需提供1个高级证书及1个中级证书。(提供证书复印件加盖公章) 4、业绩要求:三个及以上为政府、学校、医院等事业单位或政府单位服务的类似电气电路安全评估的业绩。(需提供合同复印件、发票复印件,加盖公章,原件现场备查。) 5.提供用电设备检修服务二级及以上资质证书。 四、采购需求 1.根据既有建筑的年限及业态,制定详细的电气电路安全防火巡检评估计划,并按照计划进行作业。 2.对既有建筑电气电路进行全面巡检,包括但不限于:总配电房、每栋每层二级箱、PE30箱等,全面排查评估安全用电防火、防触电各类隐患。 3.对既有建筑内所有电气电路进行巡检评估过程中,发现可不断电整改的安全隐患,免费现场整改,确保既有建筑的正常用电和安全。 4.完成既有建筑的全部电气电路安全防火巡检现场工作后,十个工作日内出具电气电路安全巡检评估报告。 5.根据电气电路安全巡检评估报告所示的各类隐患,提出可行性整改及优化方案。 6.半年内免费协助委托单位进行安全整改,且承诺不少于2名中级及以上工程师24小时内到达现场协助整改。 下表为建筑信息: 
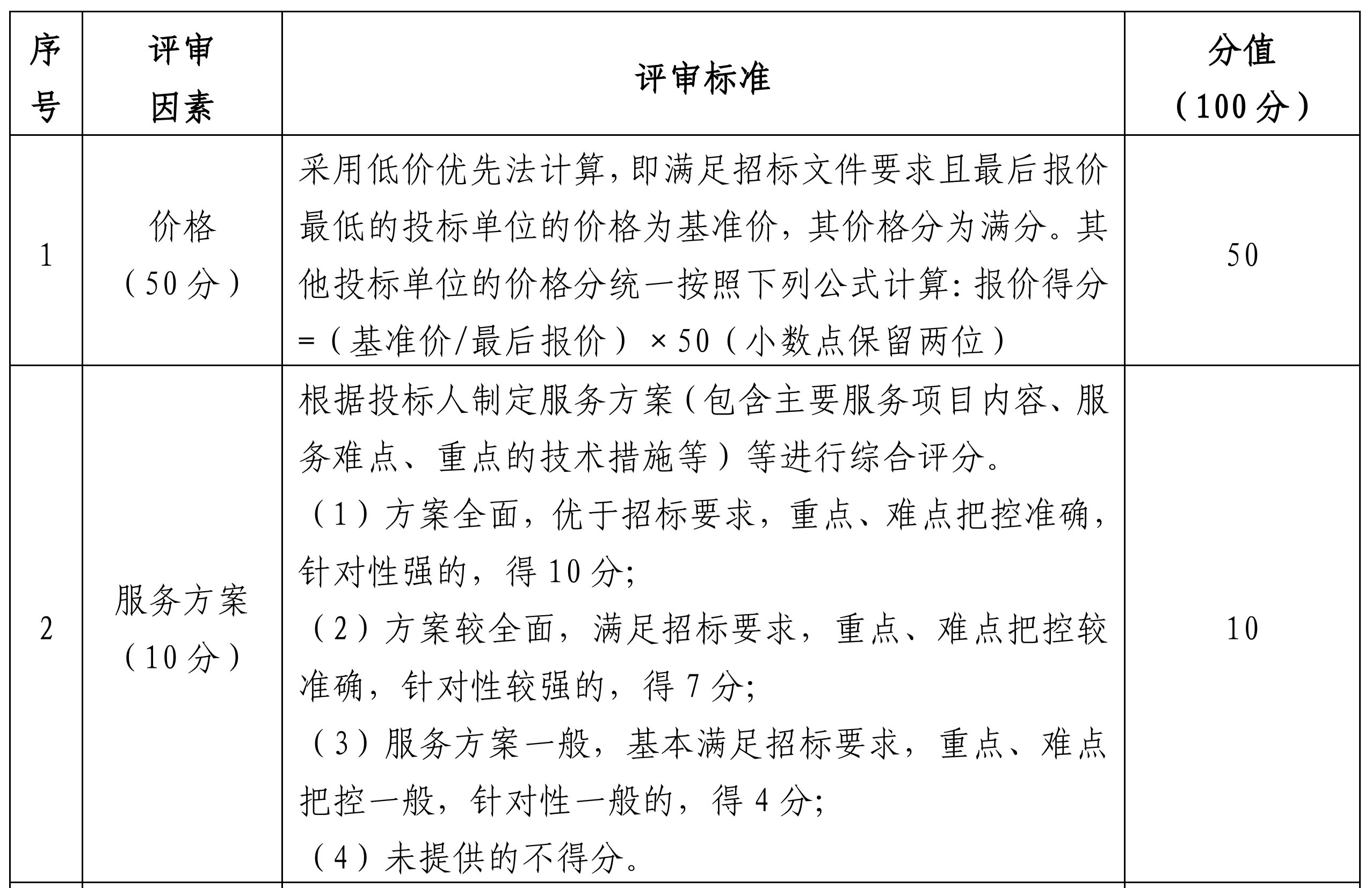
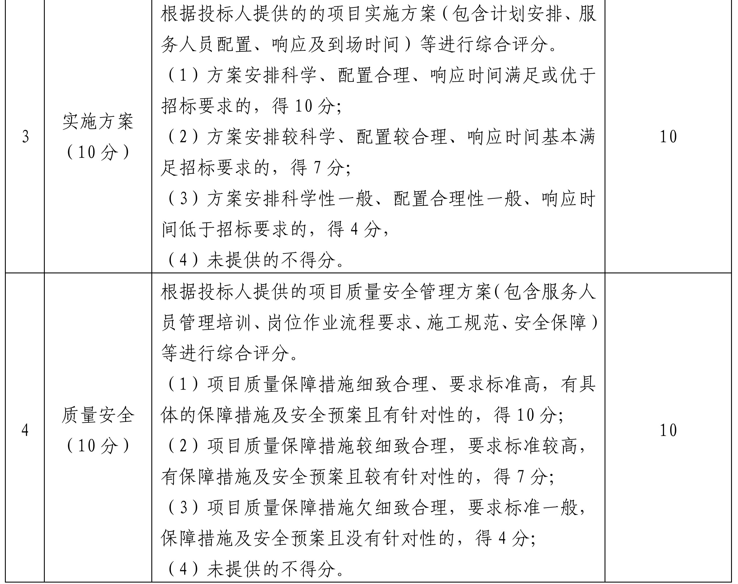
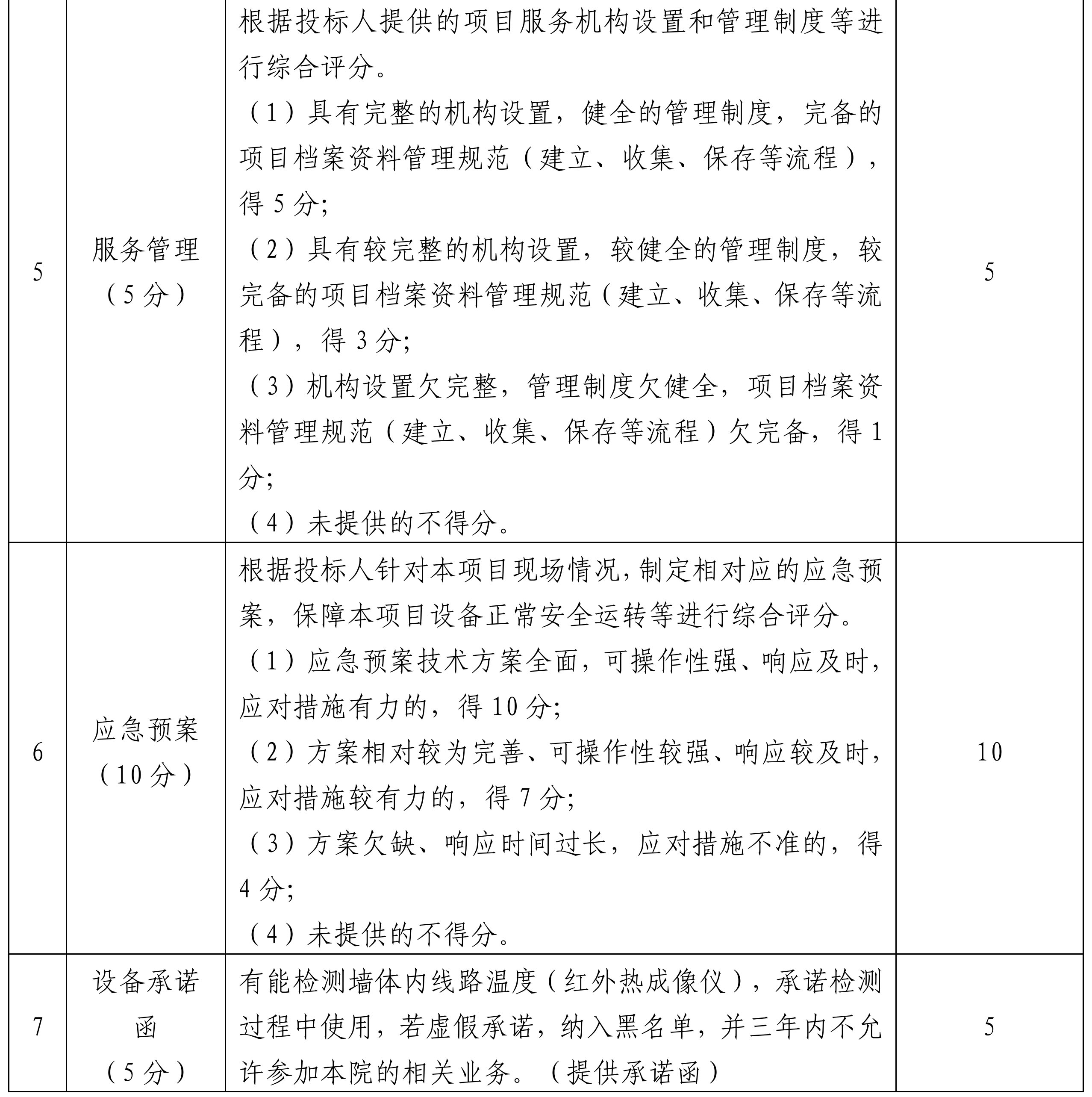
本项目控价为3元每平方,超过此价格为废标。 五、评审办法 对于初步评审合格的投标人,本次详细评审采用综合打分法,得分最高者为中标候选人。  

五、踏勘及提交时间 1.现场踏勘时间:本次采购不组织集中踏勘,由潜在供应商自行开展。 2.响应提交时间:报价资料经盖章后于2025年12月10日上午9时30分前递交到南京市职业病防治院1号楼614会议室(南京市玄武区花园路4号,文件接收开始时间为2025年12月10日上午9时00分),截止日期前未收到的投标文件视为本单位弃标。 六、 联系方式 联系电话:025-85474033-8066 联系人:孙老师 南京市职业病防治院 2025年12月5日
|